| 2023/11/19(日) 「第11回鞆の浦駅伝大会=v観戦 <1/2> |


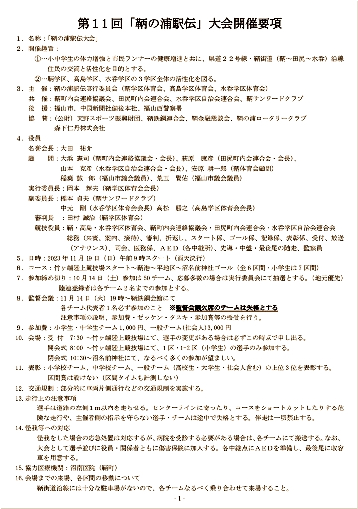
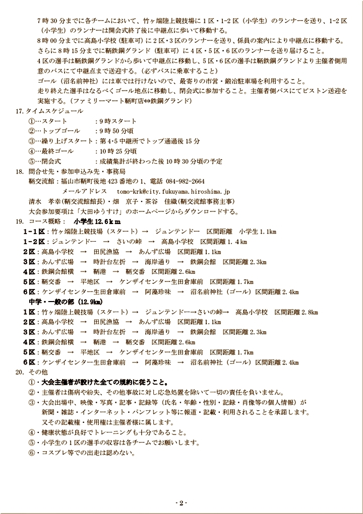
■2023年12月16日20:33
11/19(日)は、「第11回鞆の浦駅伝大会=vの観戦でした(^.-)☆
先月のいつでしたか…集会所の掲示板に、こんなポスターのご案内がありましたので、11/19(日)には「第11回鞆の浦駅伝大会=vの観戦となりました(^.-)☆
大会開催要領の詳細は、「http://kkochan.com/」からダウンロード…との事ですから、早速、覗いてみますと、福山市議大田ゆうすけ《anのホームページからでありました。
トップページには、
◇鞆の浦駅伝
鞆の浦駅伝は、第11回大会をもちまして終了となります。たくさんのご参加・ご支援ありがとうございました。
…との記載で、んっ!?≠フGONsan。ふ〜ん、「鞆の浦駅伝大会」は、今回で終了なんですか(^-^;
何でなのだろう?…と、少々困惑のGONsanで、「交通事情から実施困難?…」「規模拡大で、次回からコース変更の為?…」と、思案しますけど、分かりません。とにかく、今回で終了のようであります(^-^;
スタートは、竹ヶ端陸上競技場をA.M.9:00ですから、今までと同様、佐須良池近くの鞆街道沿いで観戦します事に。
A.M.8:50過ぎから待機し、選手の皆様がヤッて来ますのを待ちます事に(^-^)//"




時間を確認しますと、A.M.09:02ですから、既に竹ヶ端陸上競技場はスタートです。もぅ間もなく先頭集団がヤッて来るだろう…と、ノンビリ構えておりましたら先導車が(^.-)☆
そして、その後方に先頭集団が…4人の選手がトップグループを構成し、少し遅れて2名の選手が追走です(^-^)
まず6名の選手がGONsanの前を通過しまして、暫く間を置き後続選手が続きます。
この段階で、7人目は、中学生らしき女子選手。続いて社会人・小学生チーム・社会人…と続きます。
どんな方達でチーム編成をしておられますのか、GONsanには全く分かりませんけど、「みんな、ガンバレー!!」ですよ(^-^)//"

おっ、ゼッケン30∞31≠フ赤いユニフォームは消防隊≠フ選手ですネ。2チームのエントリーのようですねぇ〜
そして、ゼッケン48≠ヘ、向丘中学校のチームです。とりあえず「ガンバレ!!」と拍手です。まだまだ選手が続きますけど、何チームのエントリーなんでしょうねぇ(^-^)//"
| ← 戻る Contentsに戻る トップページに戻る 進む → |